按Enter到主內容區
:::
累計瀏覽人次:4034441
網站導覽
回首頁
民意信箱
廉政信箱
常見問題
法務部
English
A-
A
A+
您的瀏覽器不支援 JavaScript 或 JavaScript已停用
搜尋
新聞
問題
動產
不動產
您的瀏覽器不支援JavaScript語法,JavaScript語法並不影響內容的陳述。您可使用按鍵盤上的Ctrl鍵+ (+)鍵放大/(-)鍵縮小來改變字型大小;回到上一頁可使用瀏覽器提供的 Alt+左方向鍵(←) 快速鍵功能;列印可使用瀏覽器提供的(Ctrl+P)功能。
機關簡介
機關沿革
首長介紹
組織職掌
機關位置圖
樓層介紹
洽公資訊
管轄區域
機關服務願景
大事紀專區
重大政策
執行園地
不動產及動產拍賣專區
不動產拍賣公告
不動產通訊投標專區
動產拍賣公告
不動產拍賣預約看屋服務申請表
不動產拍賣流程圖
為民服務園地
線上下載及申辦
服務計畫及成果
常見問題
民意信箱
貼心服務
線上預約服務信箱
知識分享專區
研究發展論文或報告
執行經驗甘苦談
法務部動畫影音宣導專區
相關機關網站連結
電子公文附件區
義務人專區
公示送達
義務人申請表格
義務人陳述信箱
愛心到府服務信箱
相關作業流程
線上回傳繳款收據
公益活動園地
公益活動園地
動畫影音專區
法律宣導
移送機關專區
移送機關專區
統計園地
園地導覽
行政執行統計
行政執行案件收結情形
行政執行案件徵起金額
業務成效
聲明異議案件
統計分析及書刊
廉政天地
請託關說登錄查察
政風業務職掌
陳情處理規定
廉政宣導
廉政信箱
公職人員利益衝突迴避身份揭露專區
政府資訊公開園地
法規及重大政策
施政計畫
行政指導文書
預算及決算書、會計報告
會計報告
預算書
決算書
103年以前預決算書
請願訴願
書面之工程及採購契約
個人資料檔案公開
內部控制聲明書
新聞發佈
執行案件處理流程圖
分署辦理國家賠償事件收結表
政策宣導廣告經費彙整
公共設施維護管理
支付或接受之補助
性別主流化/性騷擾防治專區
業務統計項目
打詐及反毒專區
資安政策宣導
公務人員執行職務安全及衛生防護專區
電子公佈欄
檔案應用服務
受理檔案申請應用作業流程
檔案開放應用須知
檔案應用申請書(含填寫範例)
檔案應用Q&A
檔案管理局
機關檔案目錄查詢網
加值出版品及摺頁文宣
檔案應用推廣活動
:::
首頁
電子公佈欄
115年第2次志工召募簡章公告
回上一頁
友善列印
發布日期:
115-04-10
最後更新日期:115-04-10
資料點閱次數:49
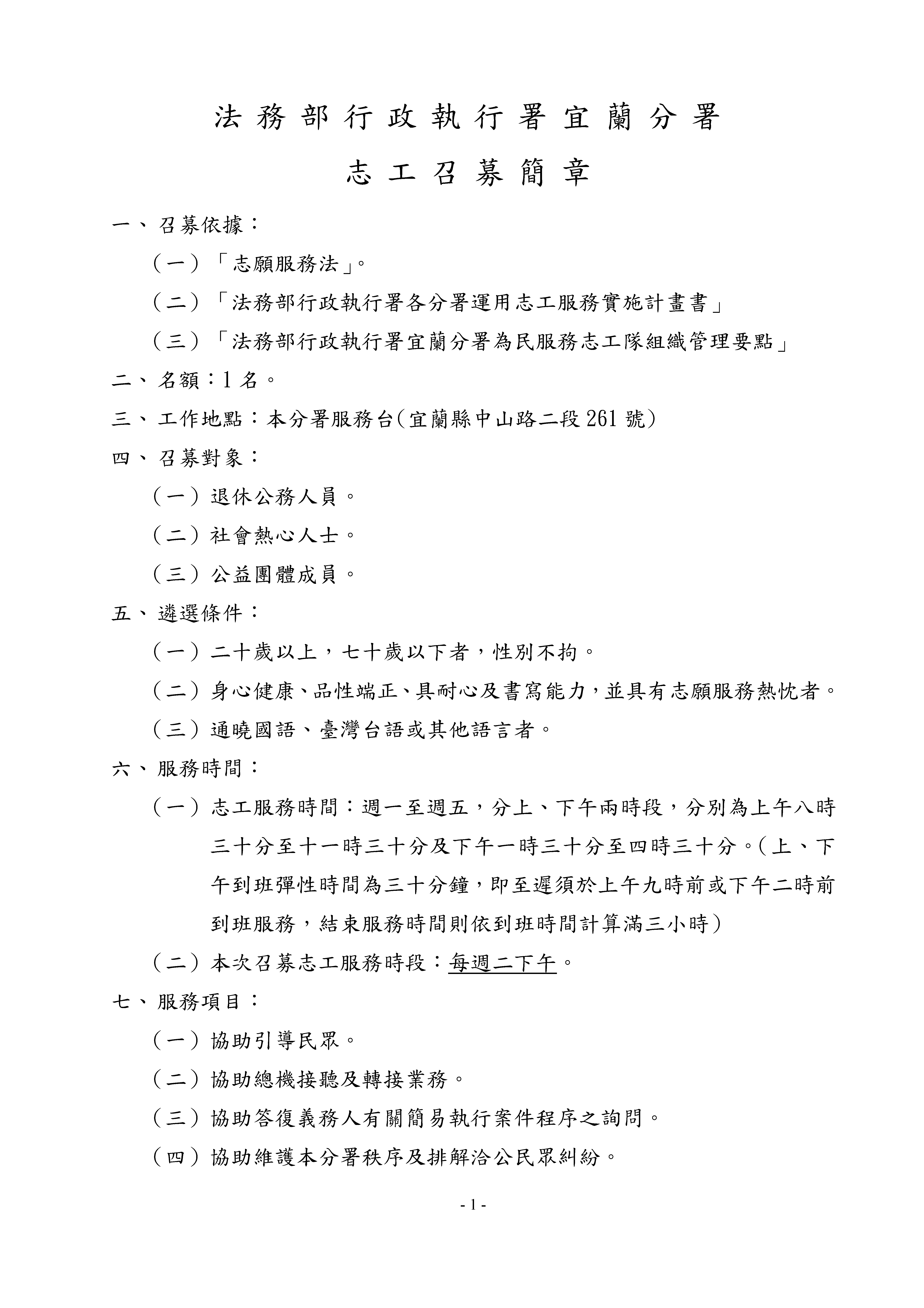
志工召募簡章公告及相關資料如附件。
如有相關問題請洽人事室邵彥文先生,電話:03-9320747轉120。
相關圖片
志工召募簡章_頁面_1
志工召募簡章_頁面_2
附件下載
志工召募簡章.pdf
112 KB
115-04-10
下載次數:20
志工報名表.odt
67 KB
115-04-10
下載次數:5
收合
機關簡介
機關沿革
首長介紹
組織職掌
機關位置圖
樓層介紹
洽公資訊
管轄區域
機關服務願景
大事紀專區
重大政策
執行園地
不動產及動產拍賣專區
不動產拍賣公告
不動產通訊投標專區
動產拍賣公告
不動產拍賣預約看屋服務申請表
不動產拍賣流程圖
為民服務園地
線上下載及申辦
服務計畫及成果
常見問題
民意信箱
貼心服務
線上預約服務信箱
知識分享專區
研究發展論文或報告
執行經驗甘苦談
法務部動畫影音宣導專區
相關機關網站連結
電子公文附件區
義務人專區
公示送達
義務人申請表格
義務人陳述信箱
愛心到府服務信箱
相關作業流程
線上回傳繳款收據
公益活動園地
公益活動園地
動畫影音專區
法律宣導
移送機關專區
移送機關專區
統計園地
園地導覽
行政執行統計
業務成效
統計分析及書刊
廉政天地
請託關說登錄查察
政風業務職掌
陳情處理規定
廉政宣導
廉政信箱
公職人員利益衝突迴避身份揭露專區
政府資訊公開園地
法規及重大政策
施政計畫
行政指導文書
預算及決算書、會計報告
請願訴願
書面之工程及採購契約
個人資料檔案公開
內部控制聲明書
新聞發佈
執行案件處理流程圖
分署辦理國家賠償事件收結表
政策宣導廣告經費彙整
公共設施維護管理
支付或接受之補助
性別主流化/性騷擾防治專區
業務統計項目
打詐及反毒專區
資安政策宣導
公務人員執行職務安全及衛生防護專區
電子公佈欄
檔案應用服務
受理檔案申請應用作業流程
檔案開放應用須知
檔案應用申請書(含填寫範例)
檔案應用Q&A
檔案管理局
機關檔案目錄查詢網
加值出版品及摺頁文宣
檔案應用推廣活動
回頁首